【《投资者》第29辑】东方集团财务造假再揭“融资球速体育- 球速体育官方网站- APP下载性贸易”之殇
2025-11-22球速体育,球速体育官方网站,球速体育APP下载作为中国最早实行股份制改造并获准上市的民营企业,东方集团主要投资于现代农业及健康产品、石油天然气及新能源、信息安全、金融、资源物产、港通、新型城镇化开发等七大产业,在2020、2021、2022年分别位列“中国民营企业500强”第81位、第90位、第84位。而这家从1994年就已上市的民营企业也陷入了通过融资性贸易等手段实施财务造假的困境,再次让监管机关和市场关注到具有隐蔽性强、规模虚增快等特点的“融资性贸易”。
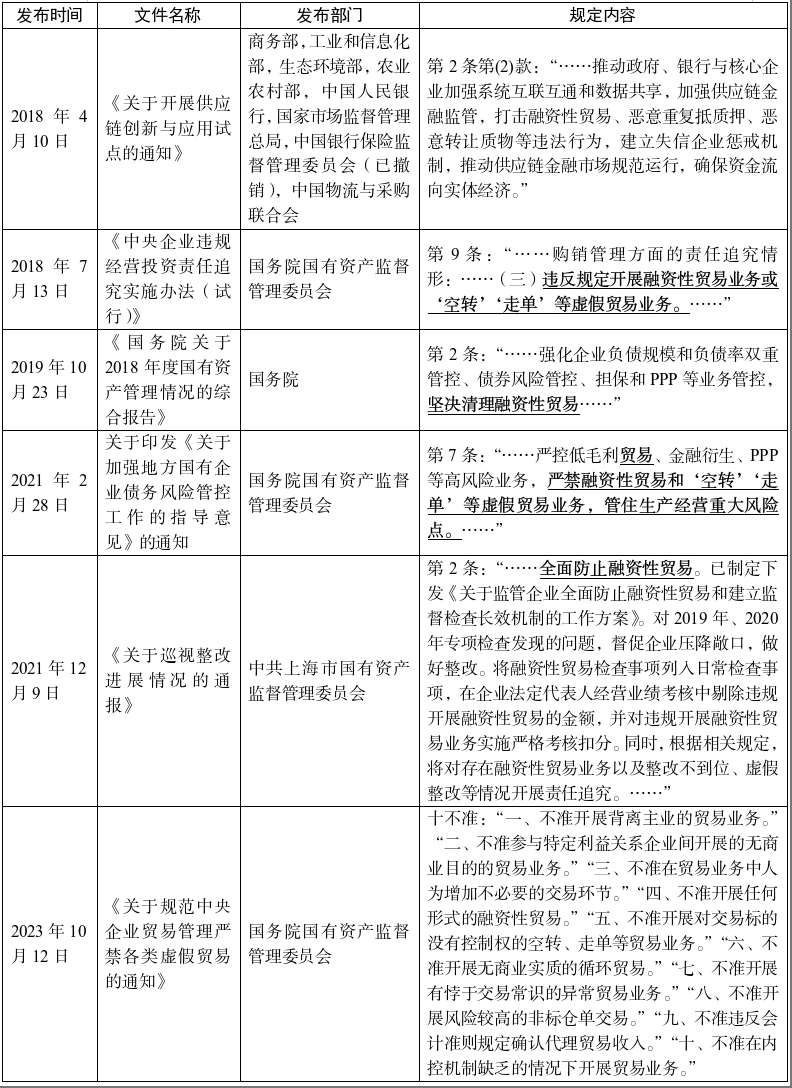
近十多年以来,“融资性贸易”一直是国有资产监督管理所关注的重点事项之一。早在2013年,国务院国资委就曾下发《关于进一步加强中央企业大宗商品经营业务风险防范有关事项的紧急通知》和《关于开展风险钢贸业务摸底调查的通知》,其中提及严禁开展无商品实物、无货权流转或原地转库的融资性业务。此后,有关“融资性贸易”的议题就经常性地成为国资委关注的重点。例如,2015年,国务院国资委就曾在《关于做好2015年度〈企业年度工作报告〉填报工作的通知》《关于做好2015年中央企业财务决算管理级报表编制工作的通知》等文件中提到“详细披露融资性贸易……等重点业务事项”“进一步加大融资性贸易和垫资建设等业务的风险管控力度”。2016年,国务院办公厅在其发布的《关于建立国有企业违规经营投资责任追究制度的意见》(〔2016〕63号,以下简称“63号文”)中提及对“购销管理方面”的责任追究范围包括:“交易行为虚假或违规开展‘空转’贸易……违反规定提供赊销信用、资质、担保(含抵押、质押等)或预付款项,利用业务预付或物资交易等方式变相融资或投资”。
国务院国资委首次对“融资性贸易”从概念上予以界定是在2017年的《关于进一步排查中央企业融资性贸易业务风险的通知》(国资财管〔2017〕652号):“以贸易业务为名,实为出借资金,无商业实质的违规业务”。换言之,以“融资为目的、贸易为手段”的融资性贸易自此在国资机关体系中被认定为违规。到了2018年,国务院国资委在其颁布的部门规章《中央企业违规经营投资责任追究实施办法(试行)》(国务院国有资产监督管理委员会令第37号,以下简称“37号文”)中吸收了前述63号文的内容,明确将“违反规定开展融资性贸易业务或‘空转’‘走单’等虚假贸易业务”“违反规定提供赊销信用、资质、担保或预付款项,利用业务预付或物资交易等方式变相融资或投资”等事项列入了在“购销管理方面应当追究的情形”。此后几乎每一年,包括国资委在内的国务院相关部委都会发布与“融资性贸易”议题相关的监管文件,一些地方政府国资委也紧跟步伐,加强对所辖国有企业开展涉及“融资性贸易”等事项的监管,并陆续发布了包括如下监管文件在内的有关规定(见表1)。

在出台上述文件、规定的过程中,国务院国资委开展了大量的调研工作。早在2015年,国务院国资委就曾委托第三方开展了有关“融资性贸易法律风险防控”的专题调研。根据相关调研报告所呈现出的结论性意见,“融资性贸易”可区分为“买卖型融资性贸易”和“增信型融资性贸易”。在“买卖型融资性贸易”项下,还可以进一步地分类为托盘买卖贸易模式、循环买卖贸易模式、委托采购/委托销售模式;在“增信型融资性贸易”项下,可进一步地分类为质押监管贸易模式、仓储保管贸易模式、保兑仓贸易模式、保理模式。
自2017、2018年起,笔者曾与分别直属于上海市国资委和天津市国资委监管的多家大型国有企业多次探讨,并代理了涉及融资性贸易的诉讼案件。在此过程中,笔者发现国资监管体系中认定“融资性贸易”的核心主要在于:①是否控货:对应前述63号文、37号文所规定的“空转”“走单”;②假使向交易对手提供赊销信用、担保或者预付款项时,是否有对应的担保措施来保障应收款。而在实践中,违规开展融资性贸易业务又大多涉及前述“买卖型融资性贸易”项下的“循环买卖贸易模式”和“托盘买卖贸易模式”。
“循环买卖贸易”是通过相同企业,或者关联企业之间签订内容相同的多份买卖合同,形成一个闭合的货物流转回路,即出资方与“卖方”签订买卖合同,并且向卖方支付较低金额的买卖货款,在“卖方”的安排下,出资方与另一“买方”再背靠背地签订一份买卖合同,约定在一定期限后“买方”以较高的金额向出资方支付买卖货款。在许多情况下,上述交易的参与方虽然签订了买卖合同,出资方也向“卖方”支付了买卖价款,但实际上出资方既不参与物流,或者只是形式上参与物流(例如,买卖合同项下的标的物仅在仓库中以仓单的方式进行货权转移),也对买卖合同中的其他合同要素,例如买卖标的物的质量(技术规格)、数量等毫不在意。此类交易模式的主要风险在于融资方(即为“买方”,当实际上“买方”和“卖方”为同一个实际控制人)不能按时足额偿付,即形式买卖合同项下无法按时足额给付货款。即使在贸易业务中,一些国资背景的参与方(出资方)要求交易对手(融资方)向其提供不动产抵押作为担保,但商贸类企业的业务人员并不具备金融机构从业人员所具备的不动产估值能力、变现能力,以及风险处置能力,所以发生违约事件时,即便有不动产抵押作为形式上买卖合同的履约担保,但也可能因为种种原因(例如,响应慢、资产处置能力弱等)致使受偿率低下,同样造成重大经济损失。所以,本质上,此类业务模式无外乎是将具有资金优势的贸易业务参与方(出资方)视同为金融机构,而缺乏贸易业务本身所应具备的“商业实质”。

与“循环买卖贸易”有一定相似性的“托盘买卖贸易”是指托盘方与买卖双方企业分别签订采购合同,利用账期,为卖方提供融资的贸易形式。与“循环买卖”略有不同的是,在实践中“托盘贸易”存在真实货物流转的可能性相对较高,也就是存在物流运输的贸易关系,但是作为提供资金一方,仍有许多托盘方并不直接参与货物流转的过程。托盘方的介入,可以使贸易环节中的买方取得一个支付货款的差期,而托盘方从中可以通过差价的形式收取一定的资金占用费。

“专网通信案”涉及十多家上市公司,案涉资金规模极其庞大,所涉案情极其复杂。截至目前,虽然大部分涉案上市公司已经被监管机关定案处罚,但涉及隋田力本人的刑事程序尚未能在公开渠道中查到最终结论。针对频发且涉案金额愈发夸张的司法案件,国务院国资委率先通过《严禁各类虚假贸易的通知》以“十不准”对各种企图通过“变形”来规避监管的情况作出了回应。仔细研究该文件,不难发现国务院国资委首次直接以“虚假贸易”来代替“融资性贸易”,并围绕“有无商业实质”来判断是否属于“虚假贸易”。评判标准还包括是否背离主业、是否参与特定利益关系企业间的业务,以及是否参与或增设了不必要的交易环节、是否参与了空转、走单等贸易业务、是否参与开展了循环贸易,还包括了禁止开展风险较高的非标仓单交易,以及不准违反会计准则确认代理贸易收入等等。
民营实控的上市公司(例如东方集团),这个群体通常都会面临持续的业绩考核压力,所以才有动力通过虚增收入维持市场占有率或融资资质。例如,上交所、深交所的上市规则都对上市公司的净利润和经营活动现金流有所规定,不满足则可能会触发退市风险预警。而银行等金融机构在发放贷款时更会考察企业的经营状况,反映经营状况的营收和利润率势必属于金融机构重点关注的内容。但上市公司也会面临经营困难,所以通过人为增加交易环节或虚构上下游关系,或者加入所谓的“合作方”贸易链条,形成表面上“合规”,但无“商业实质”的贸易业务。对此,不少企业会认为通过参与贸易链条,既可以形成营收和利润,又可以高效且隐蔽地美化财务报表,达到维持甚至放大金融机构对其所投放的信贷资源的作用,甚至还在一定程度上实现在资本市场上开展所谓“市值管理”的目的。而另一方面,一些涉及农产品、能源、金属等大宗商品的领域,交易金额大、贸易链条复杂、信息不对称的问题相对突出,审计机构、监管机关一时之间难以穿透核查商业实质。

“融资性贸易”在财务上的一大典型特征是“高营收、低利润”,甚至出现毛利率远低于行业正常水平的情况。以东方集团为例,其主营业务为现代农业。而证监会于2025年3月16日出具的《行政处罚事先告知书》(处罚字[2025]24号)明确指出,在2020—2023年期间,东方集团通过虚构农产品贸易链条,累计虚增营业收入约161.29亿元,虚增营业成本约160.74亿元。在东方集团在2024年对2020—2023年的财报进行会计差错更正,调减虚增的营业收入,毛利率仅1.55%。对比同行业或类似行业的上市公司在2022年的毛利率,显属异常(见表2)。

东方集团的财务造假过程中,其存放于关联方东方集团财务有限责任公司的16.4亿元存款被冻结,占其货币资金的66.55%(根据东方集团2024年第一季度报告,截至2024年3月31日,公司货币资金约为25.02亿元),直接暴露非经营性资金占用问题。此外,参与融资性贸易的上市公司通常需要垫付大额资金,导致预付账款、应收账款等科目激增。东方集团的预付周期与业务逻辑出现了明显矛盾,部分预付账款的账龄超过1年,却又未计提减值,明显有悖于农产品贸易预付款项周期较短的正常情况。加之东方集团在2015年就募集66.1亿元资金投资房地产相关业务,而近年来该公司土地和房地产开发板块亏损严重,成为吞噬现金流的无底洞,从中至少可以合理怀疑资金可能被长期占用或挪用。
第一,《严禁各类虚假贸易的通知》第1条就明确规定央企不得开展背离主业的贸易业务。现实中,当上市公司开展非主营业务,尤其是在非主营业务项下发生了基于贸易往来的高金额营业收入,而高金额营业收入所带来的毛利率又偏离了正常的行业范畴之时,就值得监管机关予以关注。如前文所述,东方集团的主营业务是农业,却投入重金参与房地产业务;在“专网通信案”中,多家涉案企业的主营业务与“专网通信器材”并无关联,例如江苏舜天的主营业务为“服装类进出口贸易及国内贸易”,航天动力的主营业务是“液体动力技术、泵系统级液力传动设备”。
第二,《严禁各类虚假贸易的通知》第6条禁止无商业实质的循环贸易,强调货物闭合流转未创造价值。虽然中国法律法规及监管政策并未明确禁止非国企之间开展循环贸易,但鉴于循环贸易可能带来的风险仍然值得监管机关予以密切关注。特别是当上市公司发生预付账款、应收账款激增等异常情况时,监管机关可以参考《严禁各类虚假贸易的通知》的规定,从上市公司是否开展“空转、走单”类型的贸易,是否能够通过物流单据、仓储记录来验证对货物的实际控制权等角度对上市公司开展问询和监管。这样,或许可以避免诸如东方集团在2023年宣称存储50万吨玉米,但实际仓储容量仅有8万吨的异常情况再次发生。
此时,如果进行正常业务贸易,通常需要经过采购/销售、财务、法务、物流、仓库等各环节部门,也会涉及相关管理层的层层审批。正常贸易下的各环节部门人员及审批管理层均应了解贸易相关情况,一般会顺利通过审计询问调查。而如果是融资性贸易或者虚假性贸易,通常会走最短的业务控制流程,省略了比价、文本审核、物流、仓库等环节(基本都是标准简单单证流转),知情人员范围也会比较小。此时逐一对名义上的各环节部门经办人员进行调查,从贸易细节切入,比较容易发现疑点和取得突破性实证。
其次,调查企业的贸易业务模式和核心环节,判断是否存在融资性贸易。审计部门应当深入查明企业的贸易业务运作模式,与相关业务经手人员进行访谈,询问购销双方确定贸易关系的过程和细节,判断购销业务是否具有合理的商业理由,购销货物是否属于企业的主营品种,是否存在人为增加的贸易环节和贸易主体,是否存在真实的货物流转,对于购销货物是否具有定价权,其贸易的盈利水平是否符合行业平均水平等,形成相应的访谈记录作为审计判断的有效凭据。
再次,强化财务技术推演,匹配业务数据进行穿透分析,判断是否存在融资性贸易。审计部门应获取和研究企业的财务报表,分析业务毛利率、企业贸易收入与全部营业收入占比,聚焦“高营收低毛利”“预付账款异常”等风险信号,核查资产负债率是否存在异常,对营业收入发生变动的原因进行审查,来判断是否存在融资性贸易。同时,审计部门还应获取企业往来明细账,对预付款项、应收账款、其他应付款、其他应收款等往来科目变动进行分析,重点关注账龄期限较长的往来款。
实物流是核查的关键,是否具有真实的货物流会严重影响对贸易真实性的判断:①查看贸易合同中关于货物流转的约定,是上下游直接物流交货,还是仓库货权的纸面转移;②核查提货单等相关凭据,关注有无明确的提货或交货地点,是否具有贸易主体经办人员的确认签字,梳理货物磅单、仓单、验收交割单等实物流转记录;③调查贸易货物的存储仓库,查明仓库是自营还是租用,是否具有真实货物控制权;④检查货物流转的运输或仓储费用是否真实发生。
(2)对于交易所,作为上市公司监管体系的重要一环,可充分发挥规则赋予交易所的职能,利用其“上市公司与投资者”沟通纽带的地位,通过建立和用好贸易业务专项问询机制,针对上市公司融资性贸易乃至虚假性贸易,强化企业专项披露义务,提高投资者警惕意识;利用自上而下的行政监管和自下而上的市场投资者“用脚投票”,通过媒体平台的扩大效果,让违规主体和行为无所遁形,让市场主体警惕和防范融资性贸易和虚假性贸易,控制上市公司风险。
交易所监管问询是上市公司日常信息披露、“事中”监管的常用有效手段。针对上市公司融资性贸易乃至虚假性贸易,其一,交易所依托一手的数据优势和监管经验,主动通过贸易专项监管问询,层层递进、刨根问底地“问”,引导上市公司聚焦涉嫌融资性贸易的专项重点,清晰有据地“答”。这一问一答间,让疑点披露在整个市场面前,引导公众(特别是投资者)关注。其二,对于普通投资者来说,其对于上市公司相关交易的疑惑,也可以通过市场的声音反馈到交易所,由交易所来发问。交易所监管问询给了其更好了解交易实质、作出价值判断的依据。进而“用脚投票”实现优胜劣汰。其三,通过面向市场和媒体的监管问询,让疑点显露在聚光灯下,有利于减少不正当干扰,避免暗箱操作和流于形式。
中证中小投资者服务中心(以下简称中证投服中心)是由中国证监会批准设立并直接管理的证券金融类全国性公益机构。《投资者》是中证投服中心主办、向社会公开连续出版、定位于聚焦研究投资者投资和权益保护的专业集刊,展现国内外投资和权益保护的最新理论与实务动态,主要设置“政策解读”“理论探究”“市场实务”“案例探析”“域外视野”等栏目。《投资者》持续面向全国理论界、实务界的专家学者诚征佳作,择优刊出。投稿应符合国家著作权法相关规定、学术规范及本刊编辑体例要求。投稿请将word文件发送至电子邮箱:


